📰 本频道不定期推送科技数码类新资讯,欢迎关注!

©️ 发布的内容不代表本频道立场,和你意见不一样的话欢迎在评论区留言表达,但请注意言辞,面斥不雅。

‼️ 关联群组定期清理不活跃成员和僵尸号,误封请联系管理员。

🔗 博客: https://yummy.best
💬 群组: @GodlyGroup
📬 投稿: @GodlyNewsBot
🪧 广告合作: @yummybest_bot.
字节跳动面向员工推出ByteClaw

字节跳动安全团队最近在内部发布了《OpenClaw安全规范和使用指引》,同步面向字节员工推出ByteClaw。

该服务基于火山引擎ArkClaw企业版构建,可以在公司账号体系下实现统一的身份认证、访问控制与权限管理,支持员工安全调用公司内部资源。

《安全规范》指出,OpenClaw存在访问控制设置不当、提示词注入、敏感信息窃取、供应链漏洞、恶意插件投毒这五类常见风险,并分别针对性地提出安全要求和配置指南。(新浪科技)

🗒 标签: #字节跳动 #OpenClaw #ByteClaw
📢 频道: @GodlyNews1
🤖 投稿: @GodlyNewsBot
豆包暂停视频通话功能

豆包APP目前暂停了视频通话功能,页面显示“新春人数较多,暂不支持此功能”,或因算力压力所致。今日除夕,豆包将通过总台春晚进行红包互动。

🗒 标签: #豆包 #字节跳动
📢 频道: @GodlyNews1
🤖 投稿: @GodlyNewsBot
字节又一新模型!Seedream 5.0上线,对标Nano Banana Pro

字节图像生成模型Seedream 5.0在视频编辑应用剪映、剪映海外版Capcut、字节AI创作平台小云雀均已上线,在即梦AI平台开启灰度测试,图片生成可限时免费体验。新模型对标Nano Banana Pro,能免费体验。

🗒 标签: #字节跳动
📢 频道: @GodlyNews1
🤖 投稿: @GodlyNewsBot
豆包相关负责人否认“豆包AI眼镜”即将出货

1月5日,有消息称字节跳动旗下“豆包AI眼镜”即将进入出货阶段。对该消息,豆包相关负责人回应称:传闻不实,目前没有明确的销售计划。(一财)

🗒 标签: #字节跳动 #豆包
📢 频道: @GodlyNews1
🤖 投稿: @GodlyNewsBot
报道称,字节跳动计划在2026年购买价值 140 亿美元的H200 GPU

据报道,TikTok 母公司字节跳动计划在 2026 年斥资约 1000 亿元人民币购买英伟达 H200 AI GPU,约合 140 亿美元。


《南华早报》报道称,尽管遭遇多次挫折,字节跳动在 2025 年全年向英伟达采购了总额 850 亿元人民币的芯片,这表明其对 2026 年的投入大幅增加。字节跳动是该地区最大的本土科技公司之一,在人工智能领域可与腾讯并驾齐驱。公司近期市值约为 5000 亿美元,因此这笔开支属于其 2026 年庞大 AI 预算的一部分。

中国被禁止获得英伟达最新一代的 Blackwell 系列产品,但特朗普政府最近允许将基于 Hopper 架构的 H200 GPU 销往北京。随后,中国政府还与包括字节跳动在内的多家科技公司召开会议,评估并核实它们的库存需求,以便批准这些交易。

同时,字节跳动正与博通和台积电联合开发两款定制的 AI GPU,预计将在 2026 年问世。

🗒 标签: #字节跳动 #英伟达 #Nvidia #GPU
📢 频道: @GodlyNews1
🤖 投稿: @GodlyNewsBot
直接嵌入手机系统!豆包AI手机,帮你跨平台比价点外卖、自动回消息

12月1日,豆包手机助手技术预览版正式发布,首发搭载于中兴nubia工程样机。

与传统App不同,这款直接嵌入操作系统底层的AI,不仅拥有专属物理按键和“屏幕感知”能力,更展现了令互联网巨头战栗的野心:它试图绕过APP的信息孤岛,直接接管操作权。

据介绍,豆包手机助手,是在豆包APP的基础上,和手机厂商在操作系统层面合作的AI助手软件。

在手机助手的落地路径上,豆包明确表示没有自研手机计划,正与多家手机厂商洽谈,以“生态合作”形式将豆包手机助手整合进不同品牌机型中,相关进展将在后续公布。

现阶段,开发者和科技爱好者可以在豆包与中兴合作的工程样机nubia M153 上,体验豆包手机助手的技术预览版本。目前该版本已面向开发者和科技爱好者少量发售,售价3499元。

🗒 标签: #字节跳动 #豆包 #中兴 #AI
📢 频道: @GodlyNews1
🤖 投稿: @GodlyNewsBot
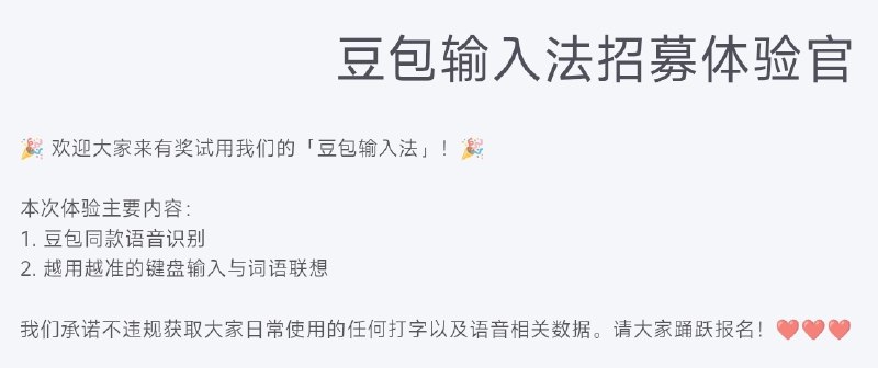
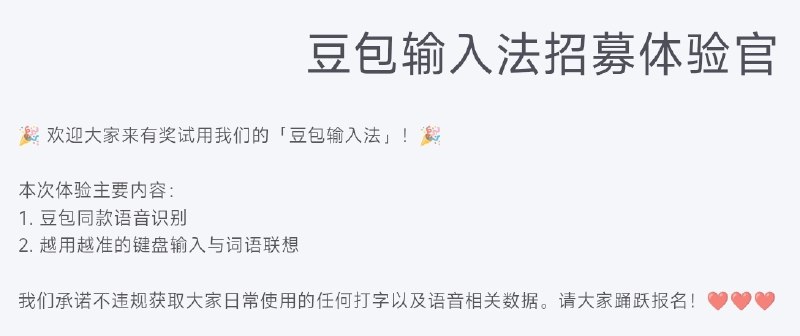
字节跳动正在内测豆包输入法

字节跳动正在内测豆包输入法,官方在内测招募问卷中表示:本次体验主要内容是豆包同款语音识别以及越用越准的键盘输入与词语联想,官方承诺不违规获取大家日常使用的任何打字以及语音相关数据,请大家踊跃报名。

根据问卷中的问题获悉,豆包输入法目前只支持安卓、iOS、鸿蒙系统,还不支持PC端。

via 匿名

🗒 标签: #字节跳动 #豆包输入法
📢 频道: @GodlyNews1
🤖 投稿: @GodlyNewsBot
字节跳动全新图片AI模型即梦图片4.0发布:首次支持多模态生图,大白话就能编辑

字节跳动旗下即梦AI昨日宣布,全新图片AI模型即梦图片4.0正式发布。该模型将是字节跳动与OpenAI GPT-image-1和Google nano banana在图片生成领域竞争的模型。

即梦图片4.0首次支持多模态生图,同一模型实现文生图、图像编辑、组图生成。能够通过自然语言灵活控制画面细节。

即梦图片4.0模型已上线字节跳动的“豆包”中,在豆包中选择“AI生图/生视频”,选“4.0模型”即可使用,配图是让豆包把图一的人的姿势改成图二的手绘的效果。

即梦表示,即梦图片4.0模型正在逐步扩量中,在未来几天会覆盖全部用户,请耐心等待。

官网

该模型的详细功能介绍如下:
- 文生图:更强的指令遵循,更高的分辨率支持,更快的生成速度

- 图像编辑:输入单/多张图片+自然语言指令,即可进行任何形式的编辑修改

- 组图生成:一次性生成多张具备关联性的图像,你的灵感脑暴好帮手

即梦图片4.0具备精准指令编辑、高度特征保持、深度意图理解、多图输入输出、超高速超高清五大亮点,覆盖多种创作场景。

用户使用大白话描述需求即可完成增删、修改、替换、参考等编辑效果。

用户可一次性输入多张图像,支持组合、迁移、替换、衍生等复合编辑,实现高难度合成;还可一次性输出多张图像,并且具备内容关联。

速度方面,即梦图片4.0文生图直出2K用时不到1.8s,支持最高支持4K分辨率生成。


via 匿名

🗒 标签: #字节跳动 #即梦图片 #AI
📢 频道: @GodlyNews1
🤖 投稿: @GodlyNewsBot
TikTok母公司字节跳动的估值有望超过3300亿美元,营收将超过Meta

路透社独家报道,三位知情人士表示,字节跳动将启动一项新的员工股票回购计划,受持续收入增长的推动,这家中国科技巨头的估值将超过3300亿美元。

知情人士称,该公司计划在回购计划中向现有员工提供每股200.41美元的股票,较约六个月前每股189.90美元的股票上涨5.5%,当时字节跳动的估值约为3150亿美元。

预计回购将于秋季启动,字节跳动将以更高的估值进行最新一次回购,其第二季度营收同比增长 25%,巩固了其作为全球最大社交媒体公司的地位。


两位知情人士表示,这一增长使该公司第二季度的收入达到约480亿美元,其中大部分来自中国市场,因为该公司继续面临剥离美国子公司的压力。

该公司尚未披露过修订后的估值和第二季度营收增长的具体数据。今年第一季度,字节跳动营收增至430多亿美元,成为全球销售额最大的社交媒体公司,超过Meta同期的423亿美元。受强劲广告需求的推动,两家公司第二季度的销售额均保持了20%以上的增长。

via 匿名

🗒 标签: #字节跳动 #TikTok
📢 频道: @GodlyNews1
🤖 投稿: @GodlyNewsBot
字节跳动Seed团队发布扩散语言模型,每秒推理速度2146 tokens

字节跳动Seed团队发布实验性扩散语言模型Seed Diffusion Preview。据介绍,其目标是以结构化的代码生成为实验领域,系统性地验证离散扩散技术路线作为下一代语言模型基础框架的可行性。

实验结果显示,Seed Diffusion Preview代码推理速度可达到2146 tokens/s,速度相比同等规模的自回归模型提升5.4倍。

🗒 标签: #字节跳动
📢 频道: @GodlyNews1
🤖 投稿: @GodlyNewsBot
字节跳动AI编程工具 Trae IDE 强制上传遥测数据:禁用无效,反馈禁言7天

有开发者发现,即使用户关闭遥测功能,Trae IDE仍会持续连接服务器上传数据,使用 33 个进程、消耗 5.7GB 内存,远高于 VS Code 和 Cursor AI。开发者反馈后,新版本 v2.0.2 优化至 13 进程、2.5GB 内存,并减少占用

然而,当 Trae IDE 启动后会连接到字节跳动服务器,上传遥测数据,以便进行后续分析和体验改进。

这名开发者尝试在 Trae IDE 设置中禁用遥测分析但发现没有任何作用
禁用遥测不仅没有减少网络活动,相反,Trae IDE 还会增加对批处理收集节点的请求频率,这里的批处理指的是禁用遥测后相关日志仍然快速产生,单个批次数据量可以达到 53606 字节。

当积累一定数量的遥测日志后 Trae IDE 会继续将日志上传到服务器,在活跃使用 Trae IDE 的情况下大约 7 分钟产生 500 个连接,传输的数据量达到 26MB


在 Discord 频道提及“遥测”即被自动禁言 7 天,反馈者被列入黑名单。

另外,Trae IDE 国际版与中国版隔离,数据上传至国际服务器。

via 𝑍𝒊𝑅𝐶𝑂𝑁

🗒 标签: #字节跳动
📢 频道: @GodlyNews1
🤖 投稿: @GodlyNewsBot
字节跳动辟谣造车传闻

今日,有消息称字节跳动将打造“豆包汽车”。对此,火山引擎相关负责人回应称,网传“豆包汽车”纯属谣言。火山引擎为其众多汽车客户提供高效的算法训练平台,自身并没有智驾业务计划。

via 匿名

🗒 标签: #字节跳动
📢 频道: @GodlyNews1
🤖 投稿: @GodlyNewsBot
报道称,字节跳动正在开发混合现实眼镜

The Information报道,几位知情人士透露,字节跳动正在开发一种轻便型混合现实设备,外形类似护目镜。

字节跳动的最新尝试表明,即便其混合现实硬件部门Pico此前因销量不佳而缩减相关业务,公司仍未彻底放弃AR和VR市场。2023年底,Pico取消了其新旗舰VR头显Pico 5的发布计划,并开始专注于一个名为“Swan”的长期项目,目标是打造更具前瞻性的产品。

字节跳动未对上述消息置评。Meta也未立即回应置评请求。

The Information今年早些时候报道称,字节跳动还在开发一款类似Meta Ray-Ban的AI智能眼镜。

知情人士还透露,Meta和字节跳动即将推出的设备在大小和形状上类似于2023年由Andreessen Horowitz支持的Bigscreen推出的一款产品,该产品号称是“全球最小头显”,但仅支持VR功能,不具备AR能力。

字节跳动即将推出的设备将通过数据线连接到一个外部计算单元(类似“圆盘”),该装置包含运算硬件和电池,可以放在用户口袋中。这种配置与Meta的Phoenix类似,旨在减轻眼镜本体的重量。不过,知情人士表示,字节跳动尚未最终确定该设备的设计和规格。

据两位知情人士透露,字节跳动还有一个团队正在为该设备开发专用芯片,用于处理来自传感器的数据,以减少用户在AR中看到的内容与实际动作之间的延迟。苹果公司为Vision Pro开发了类似的R1芯片。

Pico正在与中国供应商合作开发该设备。据其中一人透露,Pico最初曾考虑打造一款类似Vision Pro的高端头显,但随着Meta转向轻量级设备以扩大混合现实体验的可及性,Pico也做出了相应调整。

🗒 标签: #字节跳动 #MixedReality
📢 频道: @GodlyNews1
🤖 投稿: @Godlynewsbot
字节辟谣“游戏业务独立上市”:没有相关计划

近日有媒体报道称,字节跳动计划将旗下的沐瞳和朝夕光年打包成整体,筹划游戏业务独立上市。记者就此向字节官方求证,字节游戏业务相关负责人表示,没有该上市计划。(新浪科技)

🗒 标签: #字节跳动
📢 频道: @GodlyNews1
🤖 投稿: @GodlyNewsBot
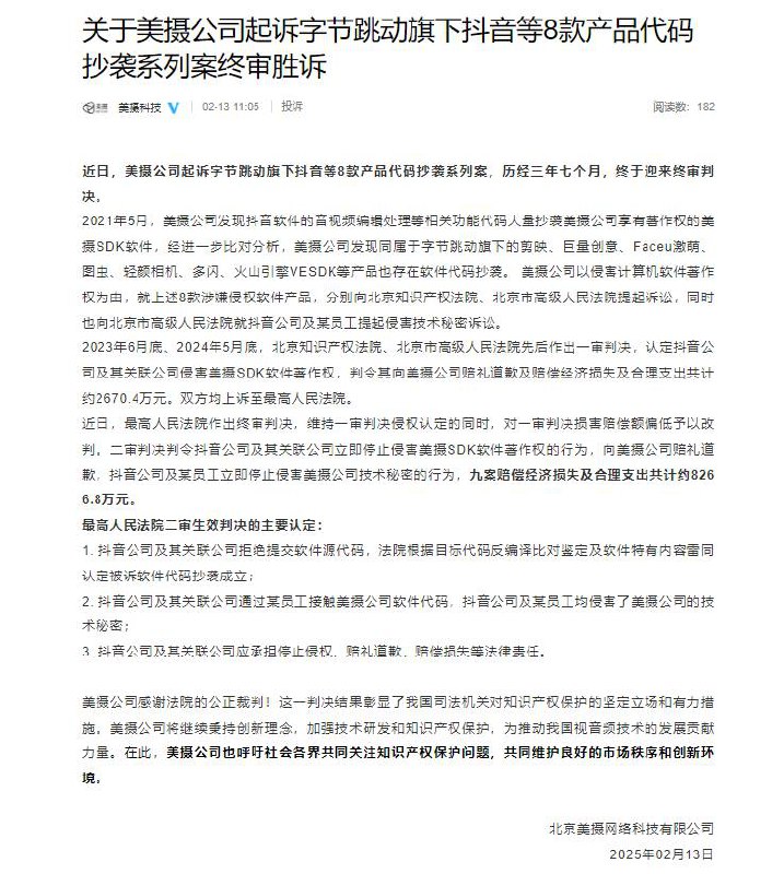
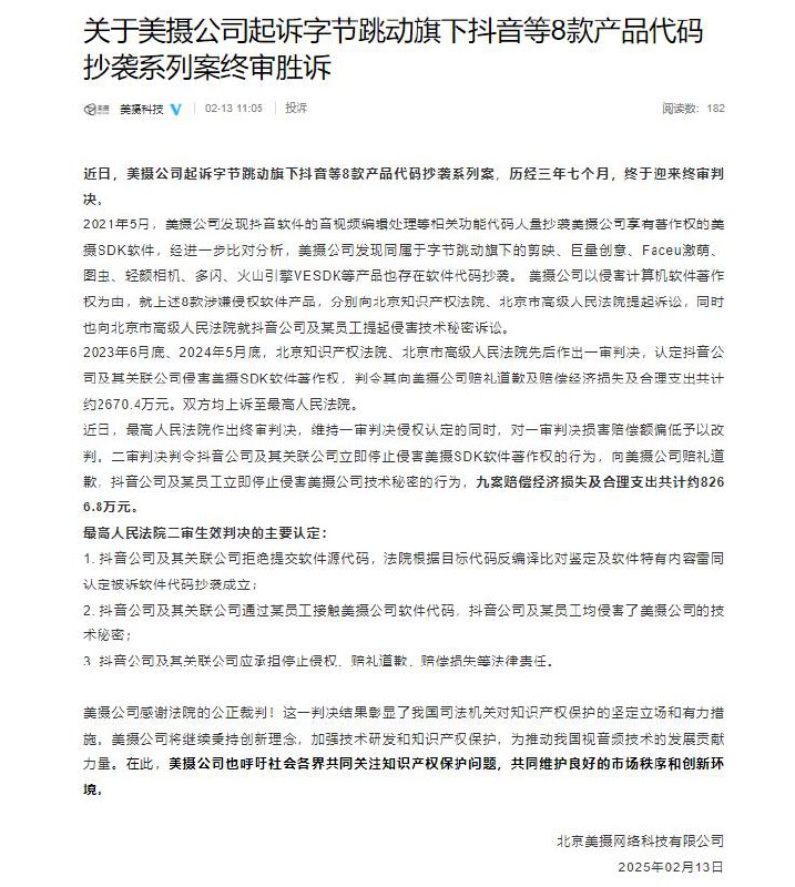
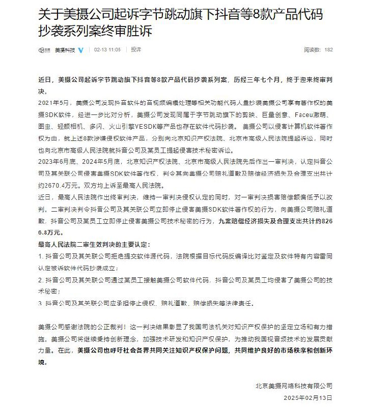
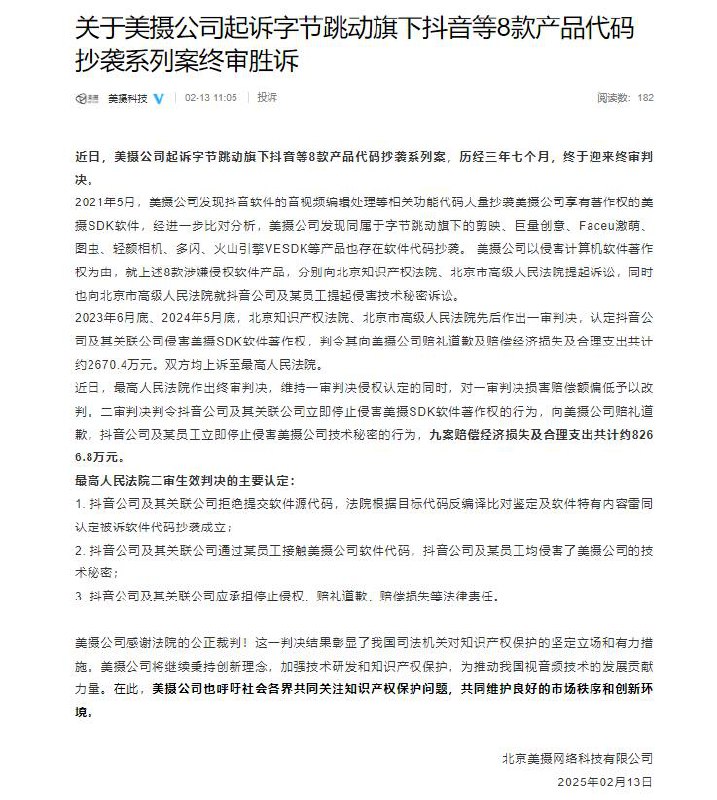
字节跳动因涉嫌代码抄袭被判赔8266万元

2月13日,美摄科技官微发布声明称,美摄公司起诉字节跳动旗下抖音等8款产品代码抄袭系列案,历经三年七个月,近日迎来终审判决。

美摄科技表示最高人民法院近日作出终审判决,维持一审判决侵权认定的同时,对一审判决损害赔偿额偏低予以改判。

二审判决判令抖音公司及其关联公司立即停止侵害美摄SDK软件著作权的行为,向美摄公司赔礼道歉,抖音公司及某员工立即停止侵害美摄公司技术秘密的行为,九案赔偿经济损失及合理支出共计约8266.8万元。

据介绍,美摄科技成立于2014年,是一家AIGC智能视音频解决方案服务商。基于人工智能、自研视音频引擎等核心技术,为客户提供产品技术授权、解决方案定制、软件定制开发、专业设计定制等服务。


🗒 标签: #字节跳动 #美摄科技
📢 频道: @GodlyNews1
🤖 投稿: @GodlyNewsBot
豆包大模型1.5Pro正式发布

字节跳动称,今天,豆包大模型1.5Pro版本正式和大家见面。新模型综合能力显著增强,低训练/推理成本,高效模型结构,全面提升多模态能力、推理能力,多项公开评测基准上全球领先。豆包大模型1.5Pro在知识(MMLU_PRO、GPQA)、代码(McEval、FullStackBench)、推理(DROP)、中文(CMMLU、C-Eval)等多项公开测评基准上成绩全球领先。

🗒 标签: #豆包 #字节跳动
📢 频道: @GodlyNews1
🤖 投稿: @GodlyNewsBot
字节跳动发布面向海外的AI中文开发环境IDE

1月19日,字节跳动正式发布了一款面向专业的开发者提供服务的全新AI Coding产品Trae(trae.ai),实现了从Copilot向Autopilot的演进。

🗒 标签: #字节跳动 #IDE
📢 频道: @GodlyNews1
🤖 投稿: @GodlyNewsBot
研发投入接近BAT之和!字节要做中国的OpenAI?

浙商证券表示,字节跳动在AI上投入巨大,2024年资本开支达到800亿元,接近百度、阿里、腾讯的总和(约1000亿元)。研发投入显著领先同行,类比于微软加力投资OpenAI,字节之于中国或可类比OpenAI之于美国。

🗒 标签: #字节跳动 #AI
📢 频道: @GodlyNews1
🤖 投稿: @GodlyNewsBot
TikTok聘请特朗普首任期白宫律师 向美最高法院上诉

流行短视频应用TikTok及TikTok母公司字节跳动聘请了美国当选总统特朗普第一总统任期的白宫资深律师,准备就美国TikTok法案向美国最高法院提出上诉。

路透社报道,法庭文件显示,在特朗普第一任期担任司法部副总检察长的弗朗西斯科(Noel Francisco),将与他的律师事务所合伙人穆潘(Hashim Mooppan)共同代表TikTok。

在2017年至2020年,特朗普对六个以回教徒为主的国家公民实施入境禁令,弗朗西斯科为特朗普的这项措施进行了辩护。他曾在最高法院出庭超过20次。

特朗普明年1月20日上任后,司法部将重新由他掌控。特朗普曾表示,他不会允许TikTok被禁止。

弗朗西斯科、穆潘及他们的律师事务所Jones Day尚未对报道置评,美国司法部和TikTok也未作出回应。

🗒 标签: #TikTok #字节跳动
📢 频道: @GodlyNews1
🤖 投稿: @GodlyNewsBot
 
 
Back to Top