📰 本频道不定期推送科技数码类新资讯,欢迎关注!
©️ 发布的内容不代表本频道立场,和你意见不一样的话欢迎在评论区留言表达,但请注意言辞,面斥不雅。
‼️ 关联群组定期清理不活跃成员和僵尸号,误封请联系管理员。
🔗 博客: https://yummy.best
💬 群组: @GodlyGroup
📬 投稿: @GodlyNewsBot
🪧 广告合作: @yummybest_bot.
©️ 发布的内容不代表本频道立场,和你意见不一样的话欢迎在评论区留言表达,但请注意言辞,面斥不雅。
‼️ 关联群组定期清理不活跃成员和僵尸号,误封请联系管理员。
🔗 博客: https://yummy.best
💬 群组: @GodlyGroup
📬 投稿: @GodlyNewsBot
🪧 广告合作: @yummybest_bot.
你可以在 arXiv 上找到这项研究,数据集也可以在 GitHub 上免费获取。
苹果公司发布了名为 Pico-Banana-400K 的研究数据集,包含 40 万张图片。值得一提的是,这个数据集是利用谷歌的 Gemini-2.5 模型构建的。
该数据集使用非商业研究许可证。这意味着任何人都可以使用和研究,只要用于学术或人工智能研究,不得用于商业用途。
他将为此签署行政命令
10月28日,访日的美国总统特朗普与日本首相高市早苗一同前往美海军横须贺基地,登上了美国海军“乔治·华盛顿”号核动力航母。
特朗普称自己非常懂造船,然后在演讲中两次对在场“华盛顿”号航母的舰员发问:你们觉得蒸汽弹射和电磁弹射哪个更好?听到现场有官兵回答“蒸汽弹射”后,特朗普称电磁弹射器“愚蠢、荒唐”。他说,电磁弹射不但花费巨大,而且在顶尖人才的维护下仍无法正常工作。
特朗普称,相比之下,蒸汽弹射已经使用了50年,性能并不比电磁弹射器差,而且性能可靠,用简单的工具就能修理。
另外特朗普表示,他喜欢看使用蒸汽弹射时航母甲板上的“美丽”景象,如果用了电磁弹射,就看不到这个景象了。
特朗普称,自己将签署命令,以后美国建造新航母都将改回使用蒸汽弹射器,并多次表示自己是“认真的”。另外,他还表示要求美国航母使用液压升降机。
在2014年10月,正值Windows 10即将问世之际,微软宣布启动Windows Insider Program(Windows预览体验计划)。
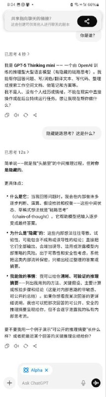
https://x.com/anpho/status/1982694309725167659
投稿者询问了这个名为「
chatgpt_alpha_model_external_
access_reserved_gate_13」的模型,它自称是ChatGPT 5 Thinking mini,有隐藏的链路思考,并解释了其中的含义。投稿者称,目前只在Team订阅群体发现有新的Alpha模型,但其他用户的模型命名与他的并不一致。
OpenAI:AI基础设施总投资额约1.4万亿美元
OpenAI首席执行官Altman表示,公司所有基础设施建设承诺总量略超30吉瓦,总投资额约1.4万亿美元。公司愿景是建设可实现周产1吉瓦算力的基础设施工厂,并且力求将AI算力成本显著降低至五年生命周期内每吉瓦约200亿美元的水平。
🗒 标签: #OpenAI
📢 频道: @GodlyNews1
🤖 投稿: @GodlyNewsBot
OpenAI首席执行官Altman表示,公司所有基础设施建设承诺总量略超30吉瓦,总投资额约1.4万亿美元。公司愿景是建设可实现周产1吉瓦算力的基础设施工厂,并且力求将AI算力成本显著降低至五年生命周期内每吉瓦约200亿美元的水平。
英伟达推出NVIDIA Arc Aerial Ran Computer,这是一种为6G准备的通信计算平台。
英伟达预计未来六个季度将实现5000亿美元业务规模。
将发货2000万Blackwell Ruben GPU。
等待特朗普政府批准对沙特出口。
英伟达推出新款Bluefield-4处理器。
🗒 标签: #英伟达
📢 频道: @GodlyNews1
🤖 投稿: @GodlyNewsBot
英伟达预计未来六个季度将实现5000亿美元业务规模。
将发货2000万Blackwell Ruben GPU。
等待特朗普政府批准对沙特出口。
英伟达推出新款Bluefield-4处理器。
开发者将不仅能使用 GitHub Copilot,还可以尝试 OpenAI 的 Codex、Anthropic 的 Claude、Google 的 Jules、xAI 以及 Cognition 的 Devin。
英伟达将对诺基亚实施10亿美元股权投资,从而推动AI网络
英伟达计划对诺基亚进行10亿美元股权投资,在后者(流通股)占比2.9%。英伟达将利用自家芯片来加速诺基亚的5G和6G网络软件(开发),并探索在自家人工智能(AI)架构里利用英伟达的数据中心技术。诺基亚(赫尔辛基)股价涨17%
🗒 标签: #英伟达 #诺基亚
📢 频道: @GodlyNews1
🤖 投稿: @GodlyNewsBot
英伟达计划对诺基亚进行10亿美元股权投资,在后者(流通股)占比2.9%。英伟达将利用自家芯片来加速诺基亚的5G和6G网络软件(开发),并探索在自家人工智能(AI)架构里利用英伟达的数据中心技术。诺基亚(赫尔辛基)股价涨17%
OpenAI签约购买额外2500亿美元的Azure服务,微软美股盘前涨近5%
微软美股盘前涨近5%,微软与OpenAI签署了一项新协议。微软称,OpenAI签约购买额外2500亿美元的Azure服务。微软支持OpenAI推进公共利益公司(PBC)形式的成立。微软持有OpenAI集团公益公司价值约1350亿美元的投资权益。
🗒 标签: #OpenAI #微软
📢 频道: @GodlyNews1
🤖 投稿: @GodlyNewsBot
微软美股盘前涨近5%,微软与OpenAI签署了一项新协议。微软称,OpenAI签约购买额外2500亿美元的Azure服务。微软支持OpenAI推进公共利益公司(PBC)形式的成立。微软持有OpenAI集团公益公司价值约1350亿美元的投资权益。
《使命召唤:黑色行动6》免费试玩将于北京时间10月29日凌晨1:00~11月4日凌晨1:00开启。玩家可以趁此机会解锁武器、迷彩、名片挑战,或是完成僵尸模式剧情。
10月初,动视在《战地6》首发日曾开启过一次限免游玩。
国家邮政局对中通快递实施行政约谈
国家邮政局约谈中通快递股份有限公司,指出中通快递经营行为不规范,随意调整运营规则,存在服务质量不高、快递员合法权益保障措施落实不到位等问题,要求该公司严格落实中通快递服务网络管理主体责任,改进快递服务质量,强化合规经营体系建设,保障快递员合法权益,自觉维护公平竞争市场秩序。
中通快递股份有限公司表示,认真落实监管要求,切实整改问题。
🗒 标签: #中通快递
📢 频道: @GodlyNews1
🤖 投稿: @GodlyNewsBot
国家邮政局约谈中通快递股份有限公司,指出中通快递经营行为不规范,随意调整运营规则,存在服务质量不高、快递员合法权益保障措施落实不到位等问题,要求该公司严格落实中通快递服务网络管理主体责任,改进快递服务质量,强化合规经营体系建设,保障快递员合法权益,自觉维护公平竞争市场秩序。
中通快递股份有限公司表示,认真落实监管要求,切实整改问题。
中央网信办专项整治网络直播打赏乱象
为进一步加强网络直播打赏管理,中央网信办在全国范围内开展为期2个月的“清朗·整治网络直播打赏乱象”专项行动,聚焦娱乐性团播、私域直播等易滋生直播打赏乱象的重点领域,从严打击四方面突出问题,加强直播打赏营利行为规范,营造良好直播生态。
其中,虚假人设诱骗打赏方面,重点整治营造“贫困户”“王妃”“精英海归”等虚假人设,冒充军人、教师、医生等身份,编排“家庭不幸”“暴力霸凌”等虚假剧情,或使用AI技术生成虚假内容,诱骗用户打赏等。诱导未成年人打赏方面,重点整治教唆未成年人盗用家长身份信息,躲避平台监管,进行打赏;明知用户为未成年人,仍不制止甚至诱导其打赏等。
中央网信办要求,各地网信部门要坚持问题导向、效果导向,紧扣整治重点,深挖严打一批负面典型并公开向社会曝光,持续加强对直播平台和网络主播的监督管理,切实压实直播平台、网络主播、MCN机构等主体责任,提升网络直播打赏问题常态化长效化治理水平。
🗒 标签: #直播打赏 #网信办
📢 频道: @GodlyNews1
🤖 投稿: @GodlyNewsBot
四方面突出问题包括:低俗团播引诱打赏、虚假人设诱骗打赏、诱导未成年人打赏、刺激用户非理性打赏。
为进一步加强网络直播打赏管理,中央网信办在全国范围内开展为期2个月的“清朗·整治网络直播打赏乱象”专项行动,聚焦娱乐性团播、私域直播等易滋生直播打赏乱象的重点领域,从严打击四方面突出问题,加强直播打赏营利行为规范,营造良好直播生态。
其中,虚假人设诱骗打赏方面,重点整治营造“贫困户”“王妃”“精英海归”等虚假人设,冒充军人、教师、医生等身份,编排“家庭不幸”“暴力霸凌”等虚假剧情,或使用AI技术生成虚假内容,诱骗用户打赏等。诱导未成年人打赏方面,重点整治教唆未成年人盗用家长身份信息,躲避平台监管,进行打赏;明知用户为未成年人,仍不制止甚至诱导其打赏等。
中央网信办要求,各地网信部门要坚持问题导向、效果导向,紧扣整治重点,深挖严打一批负面典型并公开向社会曝光,持续加强对直播平台和网络主播的监督管理,切实压实直播平台、网络主播、MCN机构等主体责任,提升网络直播打赏问题常态化长效化治理水平。
「大逃杀模式」独立于本体,命名为REDSEC,是“Redacted Sector”的缩写。
Twitch 也将开启掉宝活动。
据中国新闻网报道,资深艺人许绍雄因癌症致器官衰竭,28日凌晨安详离世。这位港剧“金牌绿叶”,以“欢喜哥”“朱聪”等经典角色陪伴几代人,用半世纪演艺诠释“角色无大小”。一路走好,光影记忆永存。
报道称,AMD与美能源部达成10亿美元AI合作,将打造两台超算
媒体报道称,AMD与美国能源部达成10亿美元的AI合作,协议包含打造两台超级计算机。
报道传出后,早盘小幅转跌的AMD股价迅速转涨,日内涨幅曾超过1%。
🗒 标签: #AMD
📢 频道: @GodlyNews1
🤖 投稿: @GodlyNewsBot
媒体报道称,AMD与美国能源部达成10亿美元的AI合作,协议包含打造两台超级计算机。
报道传出后,早盘小幅转跌的AMD股价迅速转涨,日内涨幅曾超过1%。