📰 本频道不定期推送科技数码类新资讯,欢迎关注!
©️ 发布的内容不代表本频道立场,和你意见不一样的话欢迎在评论区留言表达,但请注意言辞,面斥不雅。
‼️ 关联群组定期清理不活跃成员和僵尸号,误封请联系管理员。
🔗 博客: https://yummy.best
💬 群组: @GodlyGroup
📬 投稿: @GodlyNewsBot
🪧 广告合作: @yummybest_bot.
©️ 发布的内容不代表本频道立场,和你意见不一样的话欢迎在评论区留言表达,但请注意言辞,面斥不雅。
‼️ 关联群组定期清理不活跃成员和僵尸号,误封请联系管理员。
🔗 博客: https://yummy.best
💬 群组: @GodlyGroup
📬 投稿: @GodlyNewsBot
🪧 广告合作: @yummybest_bot.
Anker(安克)推出的 7 合 1 Nano 充电站能同时为四个设备充电,售价 89.99 美元,你可以通过在背面插入其他电源适配器,增加更多的 USB 接口。
这款充电站配备了一对长度为0.7米的 USB-C 线,线可以快速拉出,还能用磁铁牢牢固定住连接头。
它的一侧还配备了一个 USB-C 和一个 USB-A 接口。
安克回应电芯供应商私换材料:属实,已终止合作
6 月 26 日消息,据财联社,针对近期的充电宝召回风波,安克创新公司人士今日表示,市场传闻的相关供应商私自更换电芯材料的信息属实,目前公司已经终止与涉事电芯供应商的全部合作。
安克创新方面还表示,公司同时已经与宁德新能源(ATL)签署了合作协议,首批 4500 万个电芯订单已下。针对终止合作会否影响公司生产进度,上述人士表示,公司并非只有一家电芯供应商,且拥有较强的供应链管理能力,生产受影响较小。
🗒 标签: #安克 #充电宝 #召回
📢 频道: @GodlyNews1
🤖 投稿: @GodlyNewsBot
6 月 26 日消息,据财联社,针对近期的充电宝召回风波,安克创新公司人士今日表示,市场传闻的相关供应商私自更换电芯材料的信息属实,目前公司已经终止与涉事电芯供应商的全部合作。
安克创新方面还表示,公司同时已经与宁德新能源(ATL)签署了合作协议,首批 4500 万个电芯订单已下。针对终止合作会否影响公司生产进度,上述人士表示,公司并非只有一家电芯供应商,且拥有较强的供应链管理能力,生产受影响较小。
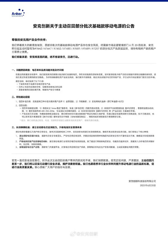
安克创新今日晚间发布关于主动召回部分批次基础款移动电源的公告。
公告称,因部分批次的基础款移动电源产品存在安全风险,经国家市场监督管理部门 6 月 20 日批准,安克即日起主动对型号为 A1642 / A1647 / A1652 / A1680 / A1681 / A1689 / A1257 的部分批次产品发起召回,请持有相关产品的用户立即停止使用。
安克表示,在最近的质量安全检查中发现,某供应商部分批次的行业通用电芯,存在未经批准的原材料变更,这可能导致极少数产品在长期循环使用后隔膜绝缘失效,进而引发过热甚至燃烧的安全隐患。
截至目前,安克已下架所有官方电商平台相关型号产品,并已终止与该供应商的合作。
安克提供三种补偿方案供用户选择:
- 全额退款;
- 升级换新;
- 安克商城代金券(原订单金额 + 50 元)。
安克表示,为确保回收和运输安全,将为所有申请召回的用户寄送专用防火保护袋,用户通过指定快递寄回即可获得退款;如不方便退回,也可以联系官方客服获取【自行处理】操作指引进行销毁(充电宝属危险品),销毁完成后请报备官方客服做好记录。
该扩展坞还具有可调节的环境照明和一个散热风扇,因此不会导致过热。
Anker 宣布了其首款 Thunderbolt 5 扩展坞。Anker Prime TB5 扩展坞大约宽 5.2 英寸,高3.4 英寸。
虽然不像一些竞争对手,例如 CalDigit 的 Element 5 Hub 那么紧凑,但它的铝合金外壳内配备了一个集成的 GaN (氮化镓)电源,能够提供高达 232W 的总输出功率,所以你不必处理笨重的电源砖或适配器。
根据 Anker 的介绍,Prime TB5 扩展坞拥有 14 个端口,包括侧面的 SD 和 microSD 存储卡插槽。
除此之外,还有两个 10Gbps USB-C 端口、三个 10Gbps USB-A 端口、HDMI、DisplayPort、一个 2.5Gbps 以太网口、一个耳机插孔、两个下行 USB-C Thunderbolt 5 端口(速度可达 120Gbps,支持带宽增强选项),以及一个上行 USB-C Thunderbolt 5 端口,可为主机电脑提供高达 140W 的功率。
作为比较,CalDigit 的 TS5 Plus 是当前 Thunderbolt 5 接口产品里的顶尖产品,拥有 20 个端口,包括三个 Thunderbolt 5、五个 USB-C 和五个 USB-A。Element 5 Hub 则有 15 个端口。
Anker 的 Prime 扩展坞可以连接最多两台 8K 显示器,不过 Anker 表示分辨率和刷新率可能会受到主机系统能力的限制。公司还没有说明是否支持三屏设置;而 Cable Matters 表示其 Thunderbolt 5 扩展坞可以连接三台显示器,运行在 8K/60Hz 或 4K/144Hz。
从今天开始可以通过 Anker 的在线商店,亚马逊和其他零售商购买,售价 $399.99。
这款 TB5 扩展坞还在顶部配有可调节的环境 LED 灯环,以及一个 U 形风道,带有使用“智能温度算法”来防止过热和性能下降的冷却风扇。其固件还可以通过 Anker 的扩展坞管理软件进行远程更新,使得在使用多个扩展坞的地方软件维护更加简单。
11月10日,网易更新了高级/资深Android开发工程师岗位,职位要求参与云音乐多端多os的产品(Android、鸿蒙等)研发迭代。
11月8日,美团发布了鸿蒙高级工程师、鸿蒙基建工程师等多个鸿蒙开发相关岗位。根据脉脉平台,美团鸿蒙基建工程师岗位给出的月薪在4万元到6万元之间。
此外,今日头条招聘Android开发工程师也提及岗位需要“负责今日头条 Android、鸿蒙系统等新技术方向调研,技术难点攻克,提供业务未来发展的技术能力储备”。
第一财经了解到,不少平台正在计划推出鸿蒙版App。
via x x
安卓版本与鸿蒙将不再兼容 网易、美团急招鸿蒙开发员
11月11日,多家互联网公司近期发布了多个和鸿蒙系统有关的岗位。11月10日,网易更新了高级/资深Android开发工程师岗位,职位要求参与云音乐多端多os的产品(Android、鸿蒙等)研发迭代。
11月8日,美团发布了鸿蒙高级工程师、鸿蒙基建工程师等多个鸿蒙开发相关岗位。根据脉脉平台,美团鸿蒙基建工程师岗位给出的月薪在4万元到6万元之间。
此外,今日头条招聘Android开发工程师也提及岗位需要“负责今日头条 Android、鸿蒙系统等新技术方向调研,技术难点攻克,提供业务未来发展的技术能力储备”。不少平台正在计划推出鸿蒙版App。一位在线服务公司的产品经理表示,“目前App的安卓版本与鸿蒙不兼容,鸿蒙App已经在开发中了。” (第一财经)
🗒 标签: #安卓 #鸿蒙
📢 频道: @GodlyNews1
🤖 投稿: @GodlyNewsBot
11月11日,多家互联网公司近期发布了多个和鸿蒙系统有关的岗位。11月10日,网易更新了高级/资深Android开发工程师岗位,职位要求参与云音乐多端多os的产品(Android、鸿蒙等)研发迭代。
11月8日,美团发布了鸿蒙高级工程师、鸿蒙基建工程师等多个鸿蒙开发相关岗位。根据脉脉平台,美团鸿蒙基建工程师岗位给出的月薪在4万元到6万元之间。
此外,今日头条招聘Android开发工程师也提及岗位需要“负责今日头条 Android、鸿蒙系统等新技术方向调研,技术难点攻克,提供业务未来发展的技术能力储备”。不少平台正在计划推出鸿蒙版App。一位在线服务公司的产品经理表示,“目前App的安卓版本与鸿蒙不兼容,鸿蒙App已经在开发中了。” (第一财经)