📰 本频道不定期推送科技数码类新资讯,欢迎关注!
©️ 发布的内容不代表本频道立场,和你意见不一样的话欢迎在评论区留言表达,但请注意言辞,面斥不雅。
‼️ 关联群组定期清理不活跃成员和僵尸号,误封请联系管理员。
🔗 博客: https://yummy.best
💬 群组: @GodlyGroup
📬 投稿: @GodlyNewsBot
🪧 广告合作: @yummybest_bot.
©️ 发布的内容不代表本频道立场,和你意见不一样的话欢迎在评论区留言表达,但请注意言辞,面斥不雅。
‼️ 关联群组定期清理不活跃成员和僵尸号,误封请联系管理员。
🔗 博客: https://yummy.best
💬 群组: @GodlyGroup
📬 投稿: @GodlyNewsBot
🪧 广告合作: @yummybest_bot.
据央视新闻报道,国际民航组织(ICAO)通过了针对乘客携带移动电源的限制措施。新规即刻生效。
根据新规,每位国际民航乘客携带的锂电池充电宝将被限制为两块,且禁止乘客在飞行途中充电。
机组人员仍可根据飞机运行需要继续携带和使用充电宝。
据央视新闻报道,市场监管总局今日(3 月 20 日)召开一季度例行发布会。
市场监管总局聚焦充电宝、电动自行车及安全附件、燃气燃烧器具及安全附件等 3 大类、11 种产品,启动 CCC 标志试点改革,是为了完善强制性产品认证制度,压实企业产品质量安全主体责任,有效防范假冒认证标志、虚假认证等违法行为。
此次改革,市场监管总局紧扣问题,注重实效,在原有 CCC 标志的基础上,集成 CCC 追溯二维码,构建“获证产品 — 生产企业 — 认证证书 — 发证机构”的认证信息数据链。
只需“一键扫码”,就能实时核验产品是否获得有效 CCC 认证,还能清晰获取生产者、产品规格、发证机构等关键信息,实现“源头可溯、真伪可验、责任可追”。
试点改革明确要求,认证机构在签发证书时,免费向获证企业提供 CCC 追溯二维码标识,用于产品印刷或模压,并设置了 12 个月的准备与过渡期,让企业有充足时间调整适应。
待过渡期结束,也就是 2027 年 3 月 1 日起,试点范围内所有出厂销售的获证产品,都要“持码上岗”,规范上市。
目前,试点改革工作已全面启动并有序推进。首批加施 CCC 追溯二维码的 11 种试点产品均已投产,陆续上市。
这次的充电宝事故,让罗马仕遇到了极大的困难(每月损失达1亿—2亿元,资金链面临巨大压力)。
据称有博主对罗马仕深圳总部进行了探访,称目前公司仅剩20多人在岗,且公司目前还有不少于5000万成本价货值的成品(充电宝)。
报道中还提到,罗马仕深圳总部楼下有大量维权员工和供应商。员工透露,公司高层已“消失”,法人三个月内三次变更。
在这之前,罗马仕发布了停工停产通知,同时还在声明中称运营团队主要成员在岗,召回服务长期有效。
via ZiRCON
目前产品中并不包含充电宝类别,虽然热卖榜单中仍有充电宝展示,但点击后无法购买,尚未重新上架。
此前,一名罗马仕中层接受媒体采访时称,罗马仕五个最核心的老板在出事后就跑去马来西亚了,甚至还多次完成了法人变更,他们是把罗马仕当提款机了,一出事就没出现过。
via ZiRCON
天眼查App显示,7月3日,罗马仕关联公司深圳罗马仕科技有限公司再度发生工商变更,雷杏容卸任法定代表人、董事、经理,由雷社杏接任。此前,雷社杏卸任法定代表人、董事、经理,由雷杏容接任。
此外,罗马仕旗下深圳华中科新材料技术有限公司近日也发生工商变更,新增雷子荣为股东,雷社杏卸任法定代表人、董事、经理,由雷子荣接任,同时注册资本由600万人民币增至约606万人民币。
此前的6月30日,深圳罗马仕科技有限公司刚发生工商变更,雷社杏卸任法定代表人、董事、经理,由雷杏容接任。
via ZiRCON
6月28日消息,据媒体报道,根据民航局发布的通知,6月28日起禁止旅客携带没有3C标识、3C标识不清晰、被召回型号或批次的充电宝乘坐境内航班。
安检工作人员透露,仅6月28日航站楼开放至8时许,现场已收集了3大筐自弃充电宝,这些充电宝绝大部分没有3C认证。
via ZiRCON
安克回应电芯供应商私换材料:属实,已终止合作
6 月 26 日消息,据财联社,针对近期的充电宝召回风波,安克创新公司人士今日表示,市场传闻的相关供应商私自更换电芯材料的信息属实,目前公司已经终止与涉事电芯供应商的全部合作。
安克创新方面还表示,公司同时已经与宁德新能源(ATL)签署了合作协议,首批 4500 万个电芯订单已下。针对终止合作会否影响公司生产进度,上述人士表示,公司并非只有一家电芯供应商,且拥有较强的供应链管理能力,生产受影响较小。
🗒 标签: #安克 #充电宝 #召回
📢 频道: @GodlyNews1
🤖 投稿: @GodlyNewsBot
6 月 26 日消息,据财联社,针对近期的充电宝召回风波,安克创新公司人士今日表示,市场传闻的相关供应商私自更换电芯材料的信息属实,目前公司已经终止与涉事电芯供应商的全部合作。
安克创新方面还表示,公司同时已经与宁德新能源(ATL)签署了合作协议,首批 4500 万个电芯订单已下。针对终止合作会否影响公司生产进度,上述人士表示,公司并非只有一家电芯供应商,且拥有较强的供应链管理能力,生产受影响较小。
日前,为切实保障航空运行安全,民航局发布紧急通知,自6月28日起禁止旅客携带没有3C标识、3C标识不清晰、被召回型号或批次的充电宝乘坐境内航班。
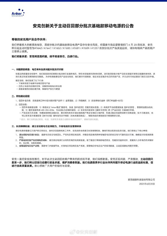
安克创新今日晚间发布关于主动召回部分批次基础款移动电源的公告。
公告称,因部分批次的基础款移动电源产品存在安全风险,经国家市场监督管理部门 6 月 20 日批准,安克即日起主动对型号为 A1642 / A1647 / A1652 / A1680 / A1681 / A1689 / A1257 的部分批次产品发起召回,请持有相关产品的用户立即停止使用。
安克表示,在最近的质量安全检查中发现,某供应商部分批次的行业通用电芯,存在未经批准的原材料变更,这可能导致极少数产品在长期循环使用后隔膜绝缘失效,进而引发过热甚至燃烧的安全隐患。
截至目前,安克已下架所有官方电商平台相关型号产品,并已终止与该供应商的合作。
安克提供三种补偿方案供用户选择:
- 全额退款;
- 升级换新;
- 安克商城代金券(原订单金额 + 50 元)。
安克表示,为确保回收和运输安全,将为所有申请召回的用户寄送专用防火保护袋,用户通过指定快递寄回即可获得退款;如不方便退回,也可以联系官方客服获取【自行处理】操作指引进行销毁(充电宝属危险品),销毁完成后请报备官方客服做好记录。
6月16日晚,深圳罗马仕科技有限公司发布消息称,按照《消费品召回管理暂行规定》的要求,向深圳市市场监督管理局报告了召回计划,将自即日起,召回2023年6月5日-2024年7月31日期间制造的部分罗马仕ROMOSS牌移动电源三款产品共计491745台。
涉及型号:PAC20-272,生产批次:C14-P6/P7,M14-P6/P7,C13-P6/P7,M20-Q1/Q2,M14-Q1/Q2,C14-Q1/Q2,制造日期:2023年6月5日至2023年7月28日、2024年1月5日至2024年2月8日,涉及数量:331578台;型号:PAC20-392,生产批次:M14-Q6/Q7,C13-Q6/Q7,M20-Q6/Q7,M22-Q6/Q7,制造日期:2024年6月23日至2024年7月31日,涉及数量:113253台;型号:PLT20A-152,生产批次:M20-P8/Q1,制造日期:2023年8月至2024年1月,涉及数量:46914台。
通知称,深圳罗马仕科技有限公司将为购买到召回范围内产品的消费者免费更换一台全新的、不低于原产品价值且符合安全要求的移动电源产品、或做退货退款处理。
罗马仕表示,本次召回的移动电源产品中,极少数产品在使用过程中可能存在过热现象,在极端场景下可能产生燃烧风险,存在安全隐患。
via ZiRCON
支持双向快充,售 79 元,仅有白色一种配色可选,并配备了一个 Type-C 接口以及两个 USB-A 接口,可同时为三台设备进行充电。