📰 本频道不定期推送科技数码类新资讯,欢迎关注!
©️ 发布的内容不代表本频道立场,和你意见不一样的话欢迎在评论区留言表达,但请注意言辞,面斥不雅。
‼️ 关联群组定期清理不活跃成员和僵尸号,误封请联系管理员。
🔗 博客: https://yummy.best
💬 群组: @GodlyGroup
📬 投稿: @GodlyNewsBot
🪧 广告合作: @yummybest_bot.
©️ 发布的内容不代表本频道立场,和你意见不一样的话欢迎在评论区留言表达,但请注意言辞,面斥不雅。
‼️ 关联群组定期清理不活跃成员和僵尸号,误封请联系管理员。
🔗 博客: https://yummy.best
💬 群组: @GodlyGroup
📬 投稿: @GodlyNewsBot
🪧 广告合作: @yummybest_bot.
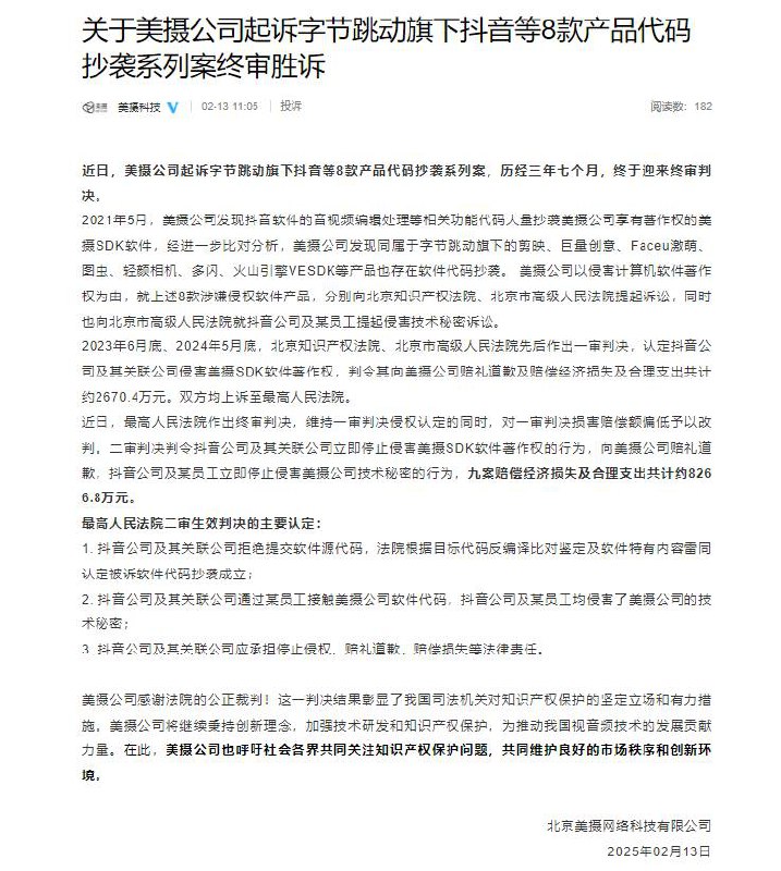
2月13日,美摄科技官微发布声明称,美摄公司起诉字节跳动旗下抖音等8款产品代码抄袭系列案,历经三年七个月,近日迎来终审判决。
美摄科技表示最高人民法院近日作出终审判决,维持一审判决侵权认定的同时,对一审判决损害赔偿额偏低予以改判。
二审判决判令抖音公司及其关联公司立即停止侵害美摄SDK软件著作权的行为,向美摄公司赔礼道歉,抖音公司及某员工立即停止侵害美摄公司技术秘密的行为,九案赔偿经济损失及合理支出共计约8266.8万元。
据介绍,美摄科技成立于2014年,是一家AIGC智能视音频解决方案服务商。基于人工智能、自研视音频引擎等核心技术,为客户提供产品技术授权、解决方案定制、软件定制开发、专业设计定制等服务。