英国监管部门计划使用人脸识别技术,以阻止儿童访问色情内容

个人隐私的安全,和青少年的健康成长,能否兼得?

历经四年、四位首相任期、脱离欧盟和疫情两大事件后,英国的《在线安全法案》(Online Safety Act)终于在今年的10月26日获得通过。

今年新的《在线安全法案》通过,英国通讯管理局(Ofcom)获得了更多权力和职能,遂将色情网站年龄验证计划再度提上日程。根据法案,如果网站或APP未能“确保儿童通常不会在其服务中遇到色情内容”,便可能被处以最高1800万英镑(约合人民币1.61亿元)或其全球收入10%的罚款(以较高者为准)。

12月5日,Ofcom发布新闻稿,给出了一系列可供各方参考并遵守的方针草案。他们将在即日起就这些方针进行咨询,并在2025年初确定最终指南。

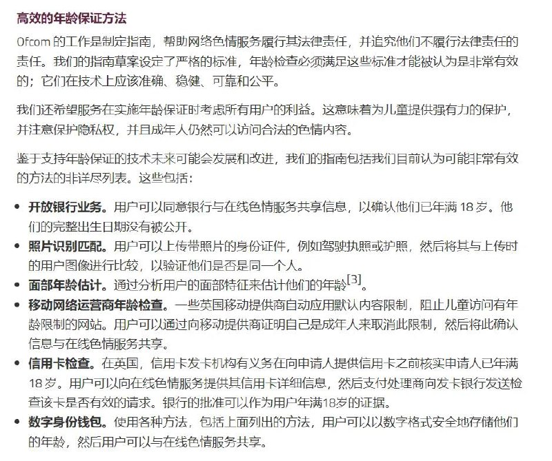
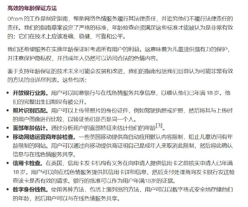
其中提到,银行或网络运营商,可以在提供服务时确认用户年满18岁,或要求用户提供仅适用于18岁及以上人士的信用卡的详细信息(前提是经用户同意)。

具体的色情服务提供商,可以要求用户上传带照片的身份证件(驾照或护照),亦或者让网站使用“人脸年龄估计”技术,确定用户年满18岁。

人脸信息属于敏感数据,毕竟在泄露后没办法轻易修改。Ofcom在新闻稿中承诺,所有年龄保证方法均须遵守英国隐私法;且人脸识别并非唯一验证用户身份的可取方案。如果人脸识别估计用户年龄小于25岁,可以通过其他的替代方法进行第二次年龄检查。

Ofcom也做过调查,声称绝大多数调查者普遍支持色情网站年龄验证。尽管也有52%观看过在线色情内容的成年人,担心数据保护问题;42%的成年人害怕色情网站“共享个人信息”。

Ofcom在线安全负责人吉尔•怀特黑德(Gill Whitehead)在接受外媒Verge采访时承认,网络安全从不存在“灵丹妙药”。但她认为,只要这些措施能够在阻止儿童意外接触成人内容时帮上忙,那就是值得的:
“我认为法律和科技公司保护用户安全的注意义务,是更广泛措施的一部分。这些措施包括教育、包括家长与儿童的对话。所有这些事情可以共同努力,真正帮助保护儿童的上网安全。”


🗒 标签: #英国 #隐私
📢 频道: @GodlyNews1
🤖 投稿: @GodlyNewsBot
 
 
Back to Top